Koperasi

Kesehatan Koperasi

Pengertian

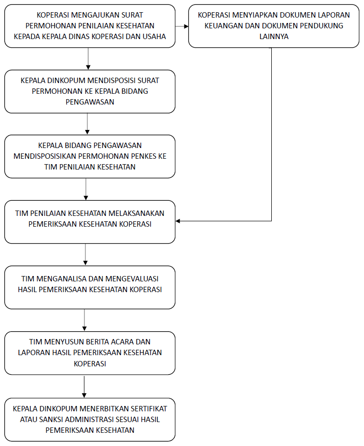
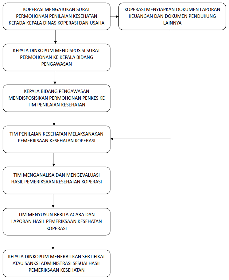
Pemeriksaan Kesehatan Koperasi merupakan bagian dari mekanisme pengawasan terhadap Koperasi, sesuai dengan Peraturan Menteri Koperasi, Usaha Kecil, dan Menengah Republik Indonesia Nomor 9 Tahun 2020 tentang Pengawasan Koperasi. Pemeriksaan Kesehatan menjadi elemen penting dalam pengawasan Koperasi karena memberikan gambaran mengenai kondisi Koperasi yang menjadi objek pengawasan selama periode tahun buku yang diperiksa.

Dalam melaksanakan Pemeriksaan Kesehatan Koperasi, Tim Pemeriksa Kesehatan menggunakan instrumen baku yang disebut Kertas Kerja Pemeriksaan Kesehatan Koperasi (KKPKK). Kondisi Koperasi yang menjadi objek Pemeriksaan Kesehatan diklasifikasikan menjadi empat kategori predikat, yaitu Sehat, Cukup Sehat, Dalam Pengawasan, dan Dalam Pengawasan Khusus. Koperasi yang dalam proses pengawasannya tidak dapat diperiksa dengan KKPKK akan memperoleh predikat Tidak Bisa dinilai. Terhadap Koperasi yang Tidak Bisa dinilai tersebut, akan ditindaklanjuti dengan surat pembinaan.

Dengan demikian, melalui Pemeriksaan Kesehatan, Pengurus dan Pengawas Koperasi dapat mengetahui kekurangan dan kelebihan Koperasi masing-masing, sehingga dapat menentukan langkah-langkah pengelolaan selanjutnya. Selain itu, Pemeriksaan Kesehatan juga merupakan salah satu upaya untuk memastikan bahwa Koperasi berjalan sesuai dengan ketentuan yang berlaku dan dapat memberikan manfaat bagi anggotanya.


Alur Pengajuan Penilaian Kesehatan Koperasi